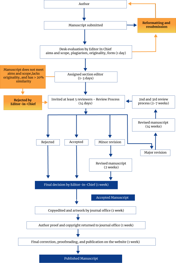
Double-Blind Peer Review
This journal operates according to the double-blind peer review model and so the respective identities of author and reviewer remain hidden. Furthermore, the reviewing process of this journal is conducted through the following stages:
-
Manuscript Submission
Authors submit their manuscripts through the official online submission system of Goodwood Publishing. -
Desk Evaluation by the Editor-in-Chief
The Editor-in-Chief conducts an initial assessment covering the journal’s aims and scope, originality, plagiarism screening (with a maximum similarity index of 20%), and compliance with manuscript formatting guidelines. -
Section Editor Assignment
Manuscripts that pass the desk evaluation are assigned to a Section Editor, who manages and oversees the peer review process. -
Double-Blind Peer Review
Each manuscript is reviewed by at least two independent reviewers under a double-blind peer review system, ensuring the anonymity of both authors and reviewers. -
Revision and Editorial Decision
Based on reviewers’ recommendations, the manuscript may be accepted, returned for minor or major revisions, or rejected. Revised manuscripts may undergo additional review rounds if necessary. -
Final Decision and Publication
The Editor-in-Chief makes the final decision. Accepted manuscripts proceed to copyediting, proofreading, and online publication on the journal website.

