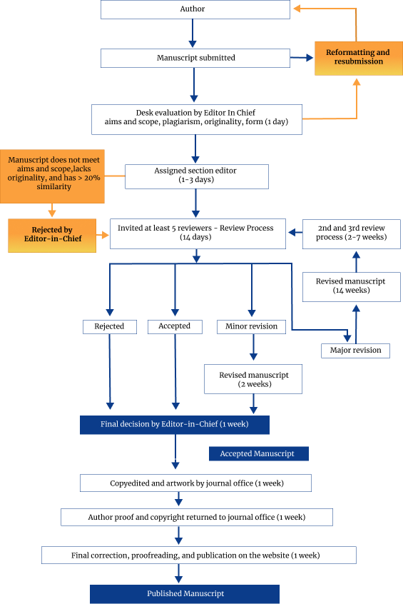
Double-Blind Peer Review
This journal operates according to the double-blind peer review model and so the respective identities of author and reviewer remain hidden.
Furthermore, the followings are the details of the reviewing process in this journal:
- The editors determine whether the manuscripts comply with the writing guidelines.
- If the manuscripts comply with the writing guidelines, then plagiarism check will be undertaken. We use Turnitin as the plagiarism checking software. The maximum similarity index is 20%.
- After passing the second step, the manuscripts are reviewed by two reviewers (blind peer-review). The reviewers do not know the authors' names or identities during this process, nor do the authors know the identity of the reviewers. The reviewers are the Editorial Board members.
- Most submissions receive an initial editorial decision within 3 weeks until 6 weeks from the submission date.
- An article shall be reviewed by maximumly 14 working days per reviewer & be sent back to the Editor.
